土木学院全体师生:
学校教务处于2024年5月9日发布了《西南交通大学关于启动中国国际大学生创新大赛(2024)校内选拔赛的通知》,为进一步激发学生创新创业热情,营造浓厚的创新创业校园氛围,力争在新一届中国国际大学生创新大赛中取得优异成绩,根据《教育部关于举办中国国际大学生创新大赛(2024)的通知》(教高函〔2024〕9号)要求,现正式开展bat365中文官方网站2024年中国国际大学生创新大赛院级选拔赛答辩,有关事项通知如下:
一、答辩规则:
竞赛采用PPT答辩模式。答辩分为作品介绍和评委提问环节。
(1)作品介绍:5-6分钟项目PPT展示,PPT展示时间不得小于4分钟,原则上不得超过8分钟,发表时间不足或超时都有相应的扣分,超过10分钟必须立即停止答辩。
(2)评委提问:提问环节3-5分钟,该阶段学生回答提问时间不计时。
请各参赛小组准备一份商业计划书(A4双面打印、装订),交至答辩教室工作人员。
二、评分标准:
项目满分为200分。包括项目五个维度评估和PPT答辩效果评估两个部分。
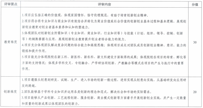
(1)五个维度评估(满分100分):评分标准根据第八届中国国际“互联网+”大学生创新创业大赛评审规则(创意组),对项目进行教育维度(30分)、创新维度(20分)、团队维度(20分)、商业维度(20分)、社会价值维度(10分)的评估。
关于五个维度评审内容见考表1,详情可参考全国大学生创业服务https://cy.ncss.cn/。
(2)PPT答辩效果评估(满分100分):从PPT设计(20分)、展示效果(30分)、答辩时间(20分)和作答表现(30分)给予评估。
关于PPT答辩时间评分标准见表2。
五个维度评估得分和PPT答辩效果评估得分相加,为项目最终成绩。由高到低角逐金银铜奖。
表1 五个维度评审内容

表1 PPT答辩时间评分标准
PPT展示时间 | 不足4分钟 | 4-5分钟 | 5-7分钟 | 7-8分钟 | 超过8分钟 |
评分情况 | -5分 | +10分 | +20分 | +10分 | -5分 |
三、比赛信息:
比赛时间:2024年6月13日下午15:50
比赛地点:西南交通大学犀浦校区X4303教室
请各参赛小组成员于比赛开始前15分钟提前候场于教室等待
四、比赛联络:
请各参赛选手提前加入答辩通知群聊(QQ:570838225),群聊二维码附下:

联络人:谢老师(QQ:244946553)
五、附则:
(1)本竞赛规则中若出现叙述不一致之处,请咨询竞赛组委会。
(2)本竞赛细则最终解释权归竞赛组委会。
土木工程学院
2024年6月5日