bat365中文官方网站
学生登录
教师登录
访客登录
智能化管理平台
专任教师岗位考核
快速链接
一网通办服务大厅
本科教务管理
科研项目管理
微博
微信
MENU
网站首页
bat365中文官方网站
翳唐山,灵秀钟;我学院,声誉隆。
土木工程学院简介
现任学院管理层
学术组织/机构设置
各办公室联系方式
学院发展历史
学院师资团队
学院实验室
党建工作
人才培养
本科教学
研究生培养
科学研究
学生工作
招生就业
知更中心
土木校友
ENGLISH
登录
bat365中文官方网站
党建工作
人才培养
本科教学
研究生培养
科学研究
学生工作
招生就业
继续教育
土木校友
ENGLISH
首页-
>
招生就业-
> 正文
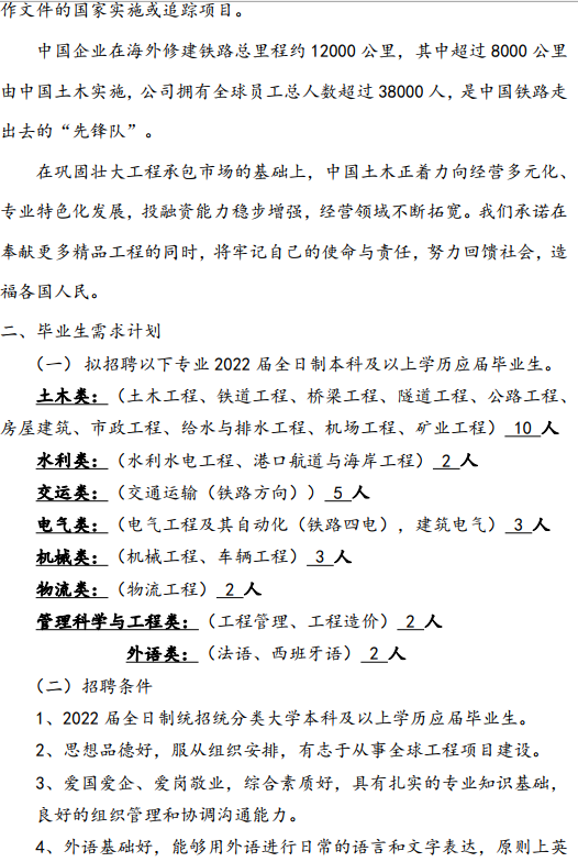
【校园招聘】中国土木工程集团有限公司
2021-11-12 09:18:57
来源:
土木工程学院就业服务中心
分类:
校园招聘信息
阅读量:
来源:土木工程学院就业服务中心
中国建筑国际投资有限公司领导及校友来校交流
结对共建,聚力育人——bat365中文官方网站与中建...
郑州铁路职业技术学院博士招聘公告
浙江数智交院科技股份有限公司 (原浙江省交通规划设计研...
【招聘简章】中铁四局集团工程技术研究院公开招聘人员公告
【红志报国】做最合适的选择——2024届本科毕业生就业动...
【企业生涯导师】土木工程学院地下2022-01班举行企业生涯...
【红志生涯行】土木工程学院土木2022-10班开展“企业开放...
土木工程学院红业大讲堂系列活动——就业指导与职业发展规划